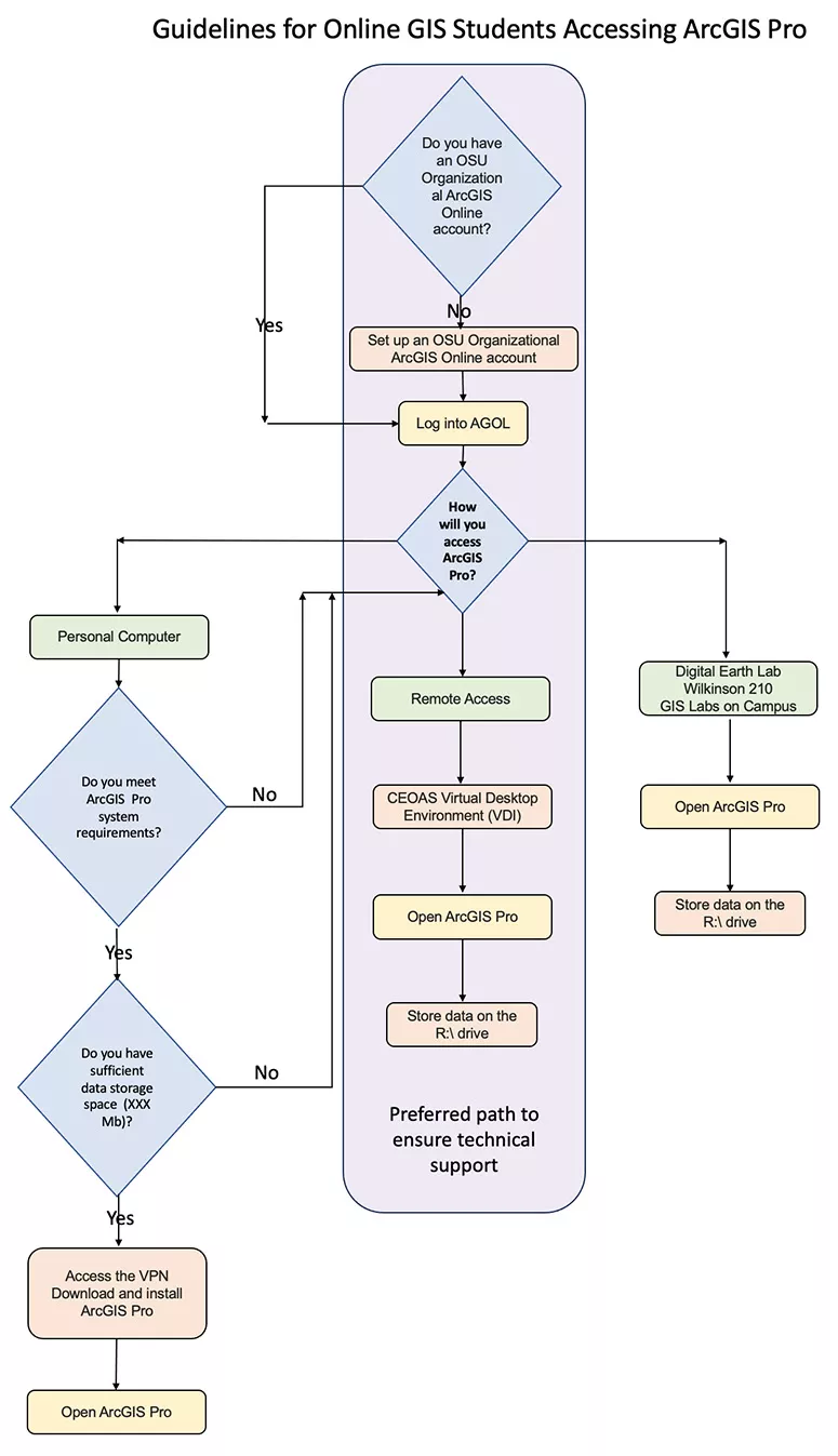
Use this flow chart to determine how you will be accessing ArcGIS Pro. There are clickable links embedded within the image (in red). Use your mouse to follow the full path you've selected.
Image

If the links on the image above don't work please use these:
Set up an OSU Organizational ArcGIS Online Account
System Requirements for ArcGIS Pro
Set up VPN Connection to OSU Campus Network
Download and Install ArcGIS Pro